为团结带领广大团员青年深学笃用习近平新时代中国特色社会主义思想,以主题微团课宣讲的形式引导全校团员青年传承红色基因、感悟青春风华,11月5日,做爱视频 2024年微团课大赛决赛在学术报告厅举行。做爱视频 党委副书记刘仲全,校团委书记杨璐出席,200余名师生到场观摩比赛。

经过二级学院初赛,13支学生团队参加决赛。比赛现场,选手们围绕“青春为中国式现代化挺膺担当”主题,结合自身实践和感悟,通过PPT演示、讲演、互动等形式,从多个方面为我们宣讲党的创新理论,讲述党的光辉历程、传播中华现代文明。


参赛选手进行微团课宣讲

赛后,党委副书记刘仲全在点评讲话中,充分肯定了参赛团队敢于突破,勇于超越,用微团课宣讲的方式挺膺担当。他指出,微团课要以小见大,见微知著,用小切口讲述大主题,小故事阐明大道理,小问题予以大启迪,善于挖掘身边人身边事,让宏大主题变得有声有色、有滋有味。作为新时代新青年,要深入学习领会党的创新理论,牢记习近平总书记的殷殷嘱托,深化学思践悟,全面提升综合素质,为全面推进中国式现代化挺膺担当,为实现强国建设、民族复兴伟业贡献青春智慧和力量。全校团学组织要聚焦立德树人根本任务,组织开展丰富多彩的团学活动,引导广大青年学生坚定信念跟党走,走好技能成才、技能报国之路。

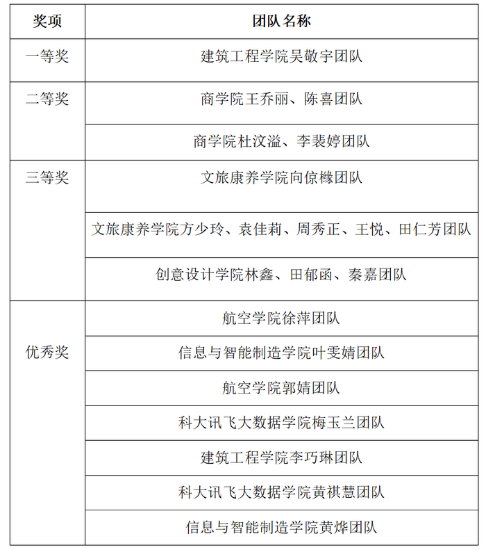
做爱视频 2024年微团课大赛获奖名单

为获得优秀奖的团队颁奖

为获得三等奖的团队颁奖

为获得二等奖的团队颁奖

为获得一等奖的团队颁奖

参赛选手与嘉宾、评委、工作人员合影
“微团课”大赛为团员们提供了展示自我的平台,进一步增强了团组织的凝聚力和战斗力。下一步,做爱视频 将进一步加强和改进共青团建设,教育引导城职学子以更加坚定的信念,更加饱满的热情、投身到新时代的伟大征程中,为实现中华民族伟大复兴的中国梦贡献自己的力量,用青春和汗水书写属于城职青年的青春篇章。